炒股就看金麒麟分析师研报,权威,专业,及时,全面,助您挖掘潜力主题机会!
(来源:IT之家)
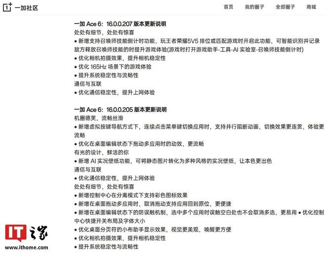
IT之家 11 月 16 日消息,ColorOS 官方本周在一加社区发布【升级公告】ColorOS 版本升级动态同步-第 61 期,公布了一加 15、Ace 6 等机型系统最新进展。其中提到,一加 Ace 6 更新了 16.0.0.207 版本,新增《王者荣耀》召唤师技能倒计时功能(排位 / 匹配可开),这无异于对局的“物理外挂”。

IT之家附一加 Ace 6 手机 ColorOS 16.0.0.207 升级内容如下:

一加 Ace 6 手机发布于今年 10 月 27 日配资咨询平台,搭载 165Hz 高刷屏及骁龙 8 至尊版处理器,2599 元起。
海量资讯、精准解读,尽在新浪财经APP
元鼎证券——你的梦想,我们来守护提示:本文来自互联网,不代表本网站观点。